ΙΣΤΟΡΙΑ
H ΛΕΩΝ ΔΕΠΟΛΑΣ ΧΡΗΜΑΤΙΣΤΗΡΙΑΚΗ Α.Ε.Π.Ε.Υ. ιδρύθηκε το 1991 και αποτελεί τη μετεξέλιξη του χρηματιστηριακού γραφείου του κ. Λέοντος Δεπόλα ,το οποίο ξεκίνησε τη λειτουργία του στην Ελληνική Κεφαλαιαγορά το 1985 όταν ο κ. Δεπόλας εξελέγη χρηματιστής μετά από 15ετή δραστηριοποίηση στο χρηματιστηριακό κλάδο. Ο κ. Λέων Δεπόλας διετέλεσε Πρόεδρος και Διευθύνων Σύμβουλος της Εταιρείας από το 1991 έως το 2015. Έχει διατελέσει μέλος του Διοικητικού Συμβουλίου του Χρηματιστηρίου Αξιών Αθηνών επί σειρά ετών καθώς και Πρόεδρος της Επιτροπής Δεοντολογίας του ΣΜΕΧΑ, εξελέγη μέλος ΔΣ του ΣΜΕΧΑ από τη σύσταση του έως το 1996 και μέσω της συμμετοχής του σε Επιτροπές Εμπειρογνωμόνων καθ’όλη την περίοδο της τελευταίας 40ετίας συνέβαλε στον εκσυγχρονισμό και την ανάπτυξη του Συνδέσμου Μελών Χρηματιστηρίου Αθηνών και της Ελληνικής Κεφαλαιαγοράς γενικότερα. Το 2014 η εταιρεία εξαγόρασε την Αθηναϊκή Χρηματιστηριακή , μια από τις παλαιότερες και πλέον αναγνωρισμένες χρηματιστηριακές εταιρείες, διευρύνοντας το πελατολόγιό της στους 75.000 πελάτες . Από το 2015, Πρόεδρος και Διευθύνων Σύμβουλος της Εταιρείας είναι ο κ. Παύλος Δεπόλας, ο οποίος εργάζεται στην εταιρεία από το 1996 και έχει διατελέσει Διευθυντής Χρηματιστηριακών Συναλλαγών και Αντιπρόεδρος, ενώ παράλληλα είναι και μέλος του Δ.Σ. του ΣΜΕΧΑ.
ΕΤΑΙΡΙΚΟ ΠΡΟΦΙΛ
Η ΛΕΩΝ ΔΕΠΟΛΑΣ ΧΡΗΜΑΤΙΣΤΗΡΙΑΚΗ Α.Ε.Π.Ε.Υ. έχει ως κύριο μέλημα την παροχή εξατομικευμένων υπηρεσιών στους πελάτες της , με σκοπό τη βέλτιστη δυνατή διαχείριση των κεφαλαίων τους. Προς την κατεύθυνση αυτή η εταιρεία επενδύει συνεχώς στην επιμόρφωση και την υψηλή κατάρτιση του στελεχιακού δυναμικού της, στην πλέον σύγχρονη και αξιόπιστη υλικοτεχνική υποδομή καθώς και στην εφαρμογή αυστηρών διαδικασιών εσωτερικής λειτουργίας, ώστε να ανταποκρίνεται πλήρως στις υψηλές απαιτήσεις των σύγχρονων αγορών κεφαλαίου. Συγκριτικό πλεονέκτημα της εταιρείας αποτελεί η υγιής κεφαλαιακή της βάση που σε συνδυασμό με την πολυετή εμπειρία και το κύρος που διαθέτει στην αγορά, αναπτύσσεται, προσαρμόζεται και εξελίσσεται με σύνεση και σταθερά βήματα.
Your money our Value
Η εταιρική μας κουλτούρα συνοψίζεται στο Your money our Value. Έχουμε ισχυρό αίσθημα ευθύνης έναντι των πελατών μας και των κεφαλαίων τους. Η σύνεση ήταν πάντα η εντολή μας, και η κατευθυντήρια πολιτική της εταιρείας είναι η προστασία των συμφερόντων των πελατών εφαρμόζοντας το τρίπτυχο του επαγγελματισμού: βέλτιστες λύσεις, αξιοπιστία, εχεμύθεια.
ΔΙΟΙΚΗΣΗ & ΜΕΤΟΧΟΙ
Πρόεδρος & Διευθύνων Σύμβουλος : Δεπόλας Παύλος
Αντιπρόεδρος : Τσέλιος Γεώργιος
Μέλος : Δούκης Αναστάσιος
Μέλος: Δεπόλας Κωνσταντίνος
Μέλος: Χαλκιάδης Σωτήρης
Βασικός μέτοχος της εταιρείας με ποσοστό άνω του 95% είναι η οικογένεια Δεπόλα . Θεωρούμε σημαντικό στρατηγικό πλεονέκτημα της εταιρείας, την άμεση διοίκηση της από τους βασικούς μετόχους της, καθώς διασφαλίζονται στο βέλτιστο βαθμό τα συμφέροντα της εταιρείας , των πελατών, των συνεργατών, των στελεχών και των μετόχων. Επίσης παρέχεται η απαραίτητη ευελιξία για τη γρήγορη και αποφασιστική λήψη αποφάσεων σε έναν συνεχώς μεταβαλλόμενο κλάδο. Τα παραπάνω επιβεβαιώνονται και από τους αριθμούς , με τον υψηλό δείκτη κεφαλαιακής επάρκειας, την υγιή κεφαλαιακή διάρθρωση της εταιρείας και το αυξανόμενο μερίδιο αγοράς.
ΠΑΡΕΧΟΜΕΝΕΣ ΕΠΕΝΔΥΤΙΚΕΣ ΥΠΗΡΕΣΙΕΣ
Το παρεχόμενο φάσμα υπηρεσιών και προϊόντων περιλαμβάνει το Asset Management, την εκτέλεση συναλλαγών και τη θεματοφυλακή σε Μετοχές, Παράγωγα, Ομόλογα και Α/Κ στην Ελλάδα και στο εξωτερικό, την παροχή πιστώσεων , το Corporate Finance , το Market Making καθώς και υπηρεσίες Αναδοχής.
Αναλυτικά η ΛΕΩΝ ΔΕΠΟΛΑΣ ΧΡΗΜΑΤΙΣΤΗΡΙΑΚΗ Α.Ε.Π.Ε.Υ. έχει αδειοδοτηθεί από την Ε.Κ. για την παροχή των κάτωθι επενδυτικών υπηρεσιών σε όλα τα χρηματοπιστωτικά μέσα (α-στ).
(1α) Λήψη και διαβίβαση εντολών για λογαριασμό πελατών
(1β) Εκτέλεση εντολών για λογαριασμό πελατών
(1γ) Διαπραγμάτευση για ίδιο λογαριασμό
1δ) Διαχείριση χαρτοφυλακίων
(1ε) Παροχή επενδυτικών συμβουλών
(1ζ) Τοποθέτηση χρηματοπιστωτικών μέσων χωρίς δέσμευση ανάληψης
(1στ) Αναδοχή χρηματοπιστωτικών μέσων ή τοποθέτηση χρηματοπιστωτικών μέσων με δέσμευση ανάληψης
(2α) Φύλαξη και διοικητική διαχείριση χρηματοπιστωτικών μέσων για λογαριασμό πελατών, περιλαμβανομένης της παροχής υπηρεσιών θεματοφύλακα και παροχής συναφών υπηρεσιών όπως η διαχείριση χρηματικών διαθεσίμων ή παρεχόμενων ασφαλειών
(2β) Παροχή πιστώσεων ή δανείων σε επενδυτή προς διενέργεια συναλλαγής σε ένα ή περισσότερα χρηματοπιστωτικά μέσα, στα οποία μεσολαβεί η ΕΠΕΥ, η οποία παρέχει την πίστωση ή το δάνειο
(2γ) Παροχή συμβουλών σε επιχειρήσεις σχετικά με τη διάρθρωση του κεφαλαίου τους, την κλαδική στρατηγική και συναφή θέματα, καθώς και παροχή συμβουλών και υπηρεσιών σχετικά με συγχωνεύσεις και εξαγορές επιχειρήσεων
(2δ) Παροχή υπηρεσιών ξένου συναλλάγματος εφόσον συνδέονται με την παροχή επενδυτικών υπηρεσιών
(2ε) Έρευνα στον τομέα των επενδύσεων και χρηματοοικονομική ανάλυση ή άλλες μορφές γενικών συστάσεων που σχετίζονται με συναλλαγές σε χρηματοπιστωτικά μέσα
(2στ) Παροχή υπηρεσιών σχετιζομένων με την αναδοχή
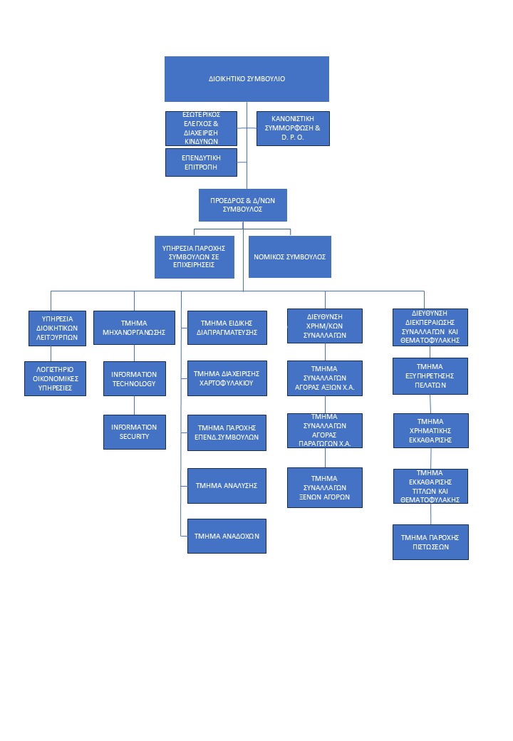
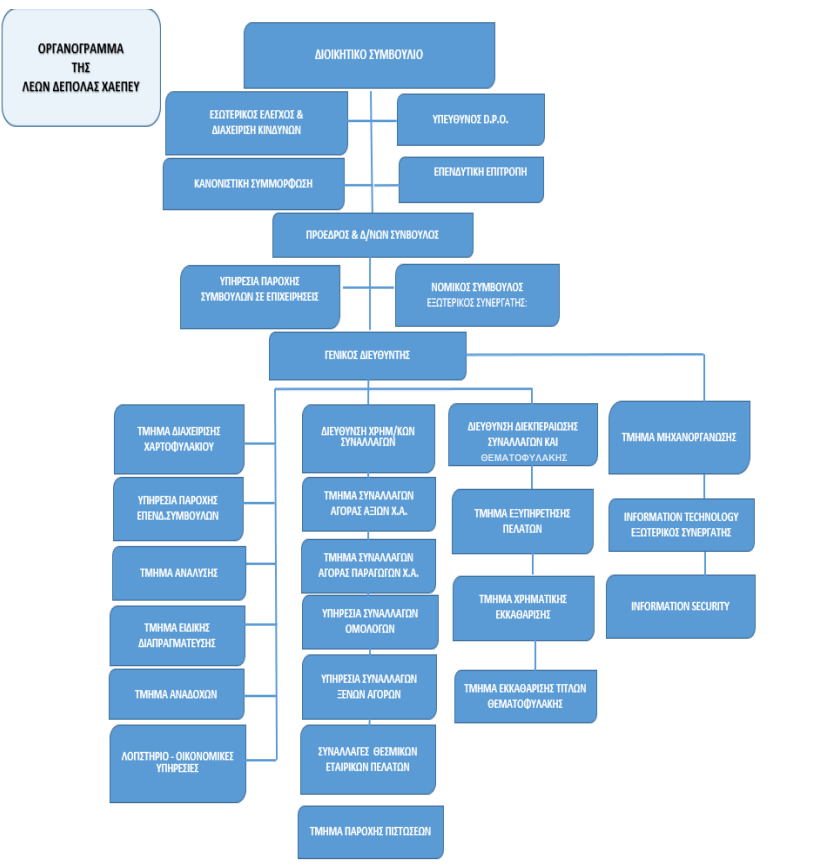
ΟΡΓΑΝΟΓΡΑΜΜΑ

Πατήστε εδώ για να δείτε το Οργανόγραμμα σε μορφή PDF
Εταιρικά Νέα
Μερίδιο Αγοράς
Οικονομικές Καταστάσεις
Πιστοποιημένα στελέχη
Δημοσιοποιήσεις
Ευκαιρίες Εργασίας
Νομοθεσία MIFID
